Kết Cấu BTCT
QUY TRÌNH TÍNH CỐNG HỘP BTCT LOẠI 2
-
TIÊU CHUẨN THIẾT KẾ:
Tiêu chuẩn Việt Nam: TCVN 11823-1-2017 - Thiết kế cầu đường bộ – Phần 1, 3, 4, 5, 10 &12
TCVN 9362-2012 - Tiêu chuẩn thiết kế nền nhà & Công trình
TCVN 10304-2014 - Móng cọc - Tiêu chuẩn thiết kế
TCVN 5574-2018 - Kết cấu bê tông và bê tông cốt thép - Tiêu chuẩn thiết kế
-
TỔNG QUAN:
Cống hộp BTCT loại 2 là dạng công trình được áp dụng phổ biến trong các công trình giao thông, công trình hạ tầng. Cống hộp loại 2 là dạng kết cấu vùi, được phân tích như kết cấu móng cọc.
-
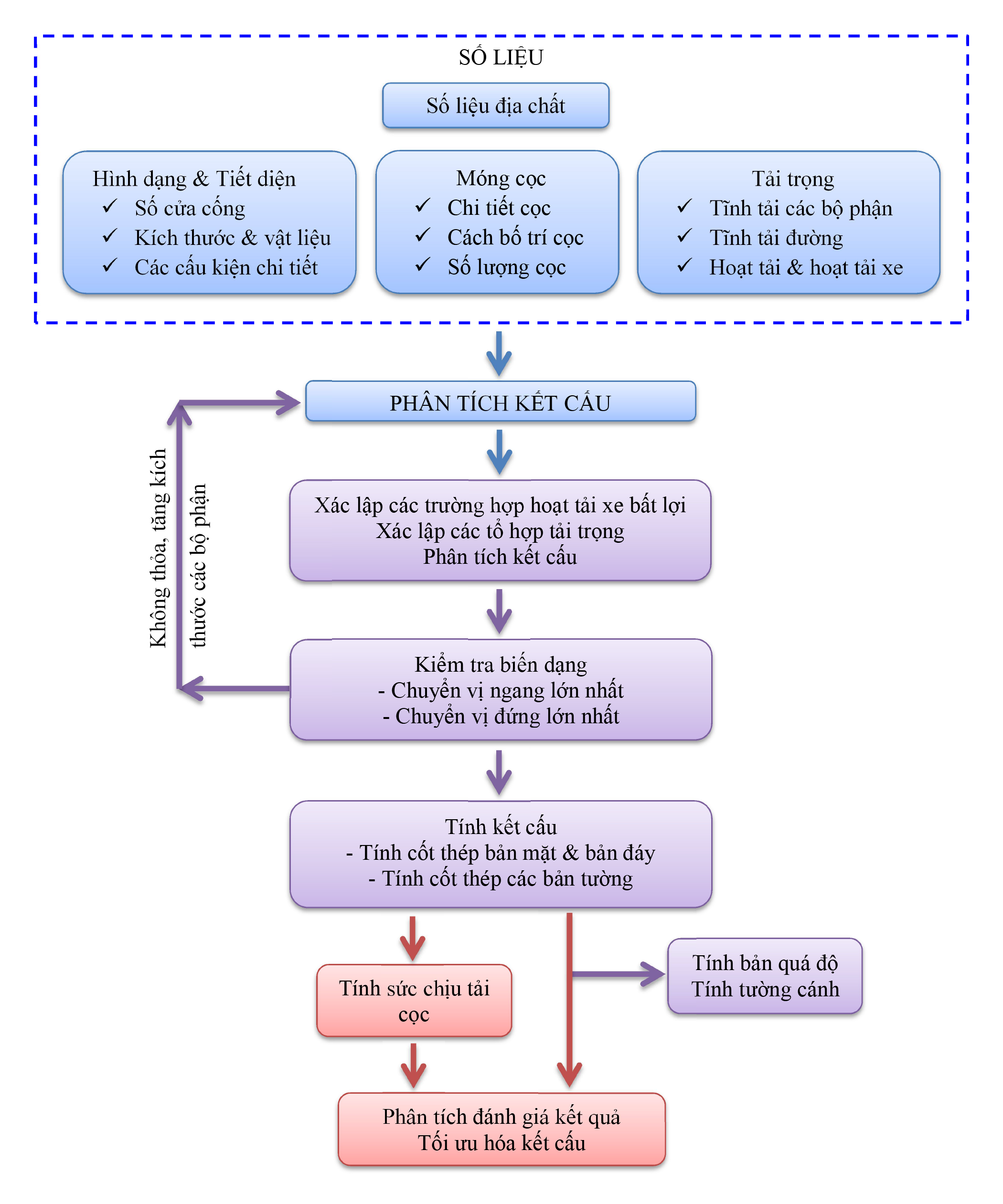
QUI TRÌNH TÍNH TOÁN:
Quy trình tính cống hộp bê tông cốt thép theo trình tự:

- ĐỀ XUẤT:
Áp dụng qui trình trên nhằm phân tích đầy đủ khả năng làm việc và chịu lực của cống hộp và các bộ phận liên quan. Qui trình yêu cầu tính toán chính xác khả năng chịu lực của kết cấu và tối ưu hóa khả năng chịu lực của cốt thép
TP HCM, 22/08/2019
Phần mềm liên quan: Tính Cống hộp loại 2
- TÍNH ỔN ĐỊNH TRƯỢT CUNG TRÒN
- QUY TRÌNH TÍNH MỐ CỐNG BTCT
- TÍNH TƯỜNG CỌC HỞ
- QUY TRÌNH ƯỚC TÍNH LÚN NỀN ĐƯỜNG & CỐNG
- QUY TRÌNH TÍNH TRỤ CẦU BTCT LOẠI 2
- QUY TRÌNH THIẾT KẾ CẦU THANG XOẮN BÊ TÔNG CỐT THÉP
- QUY TRÌNH TÍNH TOÁN CỐT THÉP DẦM BÊ TÔNG CỐT THÉP
- QUY TRÌNH TÍNH TOÁN CỘT CHỮ NHẬT THEO BIỂU ĐỒ N-M
- QUY TRÌNH TÍNH TOÁN CỘT TRÒN THEO BIỂU ĐỒ N-M
- QUY TRÌNH TÍNH TOÁN VÁCH CỨNG BÊ TÔNG CỐT THÉP


Trở về




